88直播-老司机必备88直播成人秀场
书记信箱
院长信箱
联系我们
English
88直播概况
88直播简介
历史沿革
组织机构
学院领导
领导分工
办事指南
党群工作
党群动态
通知通告
组织机构
政策文件
分党校工作
统战工作
工会之窗
离退休
关工委
下载专区
人事工作
人事动态
师资队伍
人才招聘
人事政策
博士后
下载专区
学科与科研
科研动态
重点学科
科学研究
平台基地
青年科协
下载专区
本科生教育
本科教学动态
通知通告
管理机构
专业建设
课程建设
教学研究及成果
创新创业教育
实验室建设
下载专区
研究生教育
研究生教育动态
通知公告
导师介绍
招生管理
培养管理
学位管理
相关文件
下载专区
学生工作
学工简介
学工动态
规则制度
学工委
团学会
招生就业
下载专区
国际合作与交流
国际合作与交流动态
校友之家
校友动态
校友名录
杰出校友
下载专区
对外服务
对外服务动态
学生工作
学工简介
学工动态
规则制度
学工委
团学会
招生就业
下载专区
热点新闻
88直播 召开“师德第一课”会议
2025-03-31
3月27日中午,88直播 在88直播 杏林校区图书馆学术报告厅召开“师德第一课”会议,全体院领导以及教职工共170余人参加会议,会议由熊炜院长主持。会上,王慷慨书记深入解读中央八项...
最新公告
88直播 诚邀海外优秀青年人才携手申报国家自然科学基金优青(海外)项目
2025-02-28
一、88直播简介 88直播 坐落在中国历史文化名城──湖南省长沙市,占地面积317万平方米,跨湘江两岸,依巍巍岳麓,环境幽雅。学校秉承百年办学积淀,弘扬以“知行合一、经世致用”为核心的大学...
站内搜索
规则制度
当前位置:
88直播-老司机必备88直播成人秀场
>>
学生工作
>>
规则制度
>> 正文
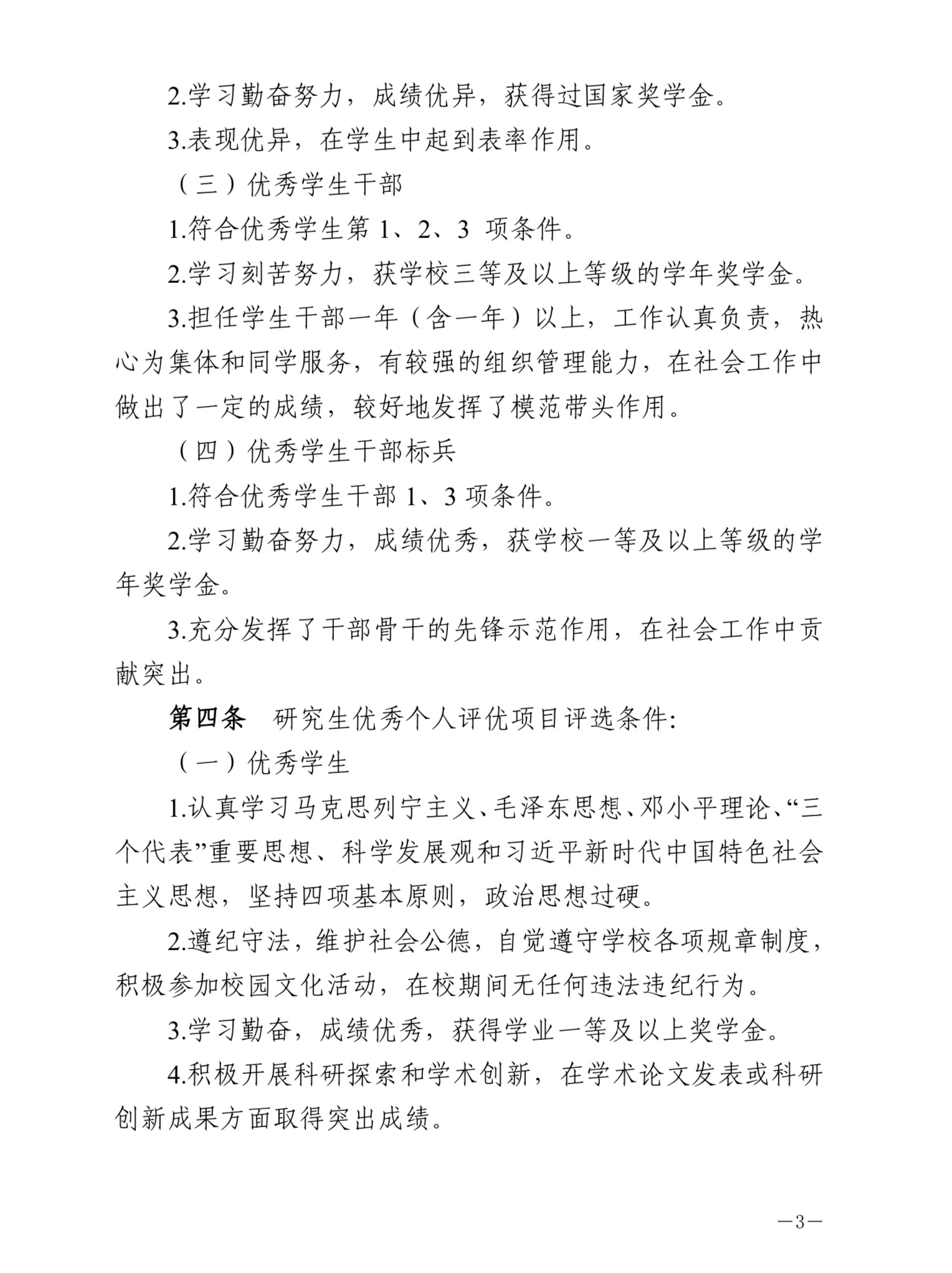
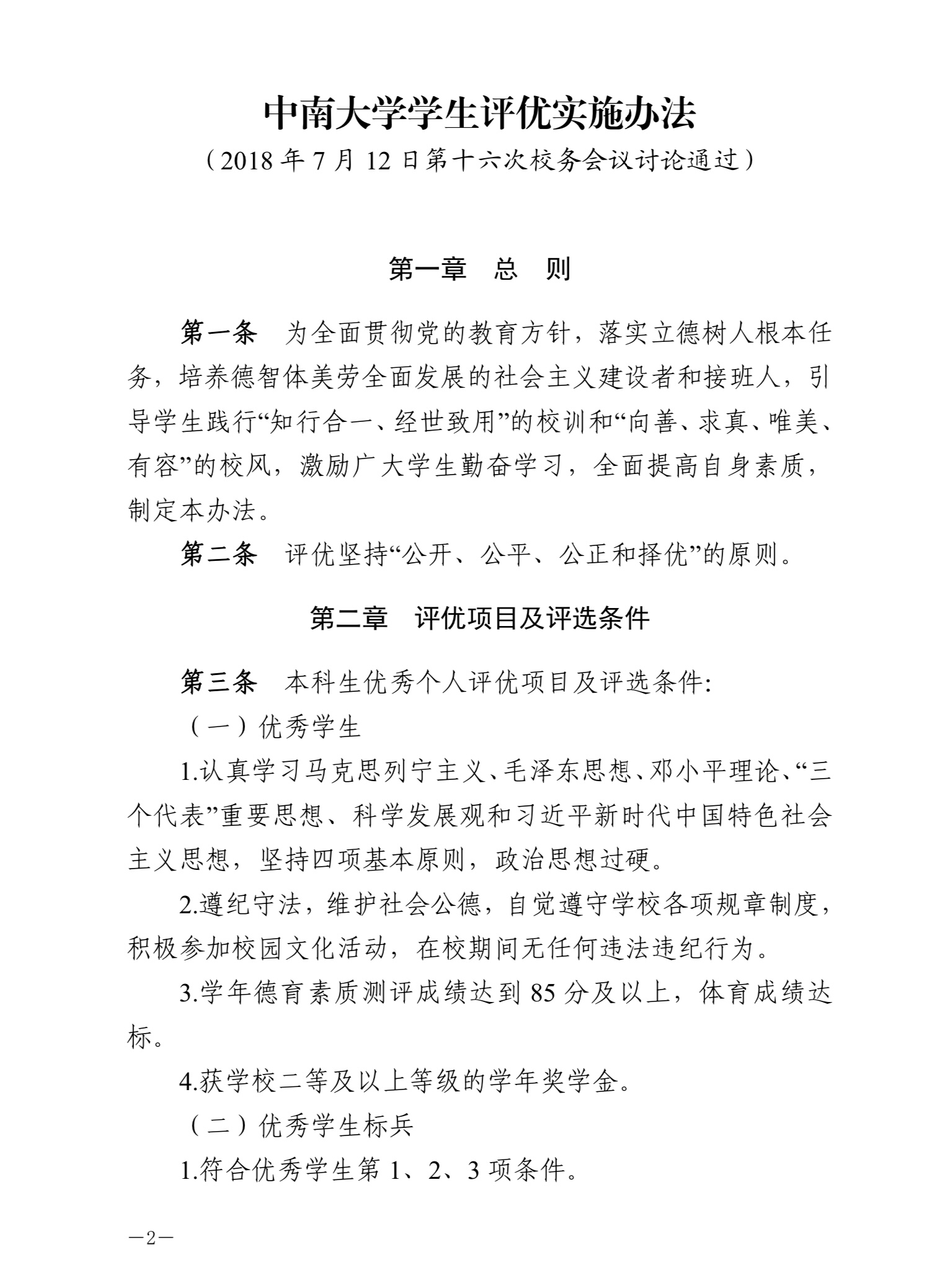
88直播 学生评优实施办法
2023年10月16日 21:47 浏览次数:
上一篇:
88直播 家庭经济困难学生认定工作实施办法
下一篇:
88直播 学生宿舍管理规定